太阳成(tyc122cc-VIP认证集团)-Official Platform
设为首页
加入收藏
首页
关于我们
太阳成集团122ccvip简介
现任领导
机构设置
历史沿革
党建思政
党建动态
机构设置
党风廉政
入党指南
理论学习
党纪党规
党务公开
团队队伍
教授团队
博士团队
教学工作
专业设置
专业解读
培养方案
规章制度
教学动态
课程思政
教学获奖
教研会议
教研项目
教研论文
系部建设
化学系
环境工程系
精细化工系
实验中心
科学研究
科研项目
科研论文
授权专利
科研获奖
学术会议
人才招聘
研究生招生
本科生招生
就业政策
招聘信息
实习实训
师范生实习
非师范生实习
员工见习
专业认证
师范认证
工程认证
资料下载
首页
公司新闻
当前位置:
首页
>>
公司新闻
>> 正文
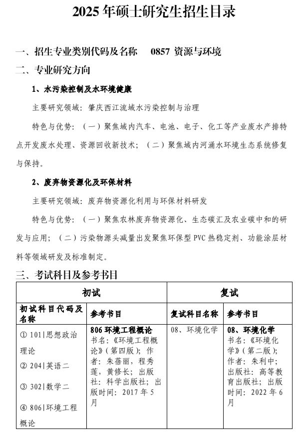
太阳成集团122ccvip2025年硕士研究生招生目录
发布日期:2024-09-30 点击:
上一条:
教育部关于印发《2025年全国硕士研究生招生工作管理规定...
下一条:
教育部关于印发《2025年全国硕士研究生招生工作管理规定...
【
关闭
】